CRM для мебельного бизнеса
Доступно в подписке

CRM для мебельного бизнеса

Автоматизированная система контроллинга мебельного бизнеса для продаж из наличия или под заказ

  • Оценка
    Нет оценок
  • Установок
    113
  • Разработчик
Описание

Система позволяет осуществлять полный цикл функций контроллинга (планирование, реализацию, учет и контроль) во всех ключевых процессах мебельного бизнеса, а также автоматизировать работу и снижать влияние человеческого фактора.
Доступно на тарифах Команда архив, Компания архив и Тариф Профессиональный.

1. Видео обзор CRM для мебельного бизнеса глазами Директора (Собственника) и Маркетолога https://disk.yandex.ru/i/Nmpg7KPOlqsXUg

2. Видео обзор - Процесс глазами сотрудника и Директора салона https://disk.yandex.ru/i/2Y9Wex-2b7r3Cg


Приложение предусматривает работу в следующих направлениях:

  • Мебель в наличии  -  товар находится в наличии в салоне или на основном складе. Настроены такие процессы и сценарии как:  Хранение договоров по клиентам, Бизнес процесс доставки со всеми необходимыми документами для клиента, Бизнес
        процесс хранения товара после оплаты на складе при необходимости, Процесс получения обратной связи от клиента по итогу исполнения заказа, Внутреннее перемещение между салонами.
    Стадии: звонок/визит в салон, коммерческое предложение, договор, оплата, доставка клиенту, акт подписан без претензий.
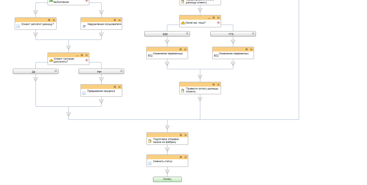
  • Мебель под заказ - включает в себя все сценарии направления В наличии, а так же: Бизнес процессы согласования товарного задания и проформы,  Авто задачи по стадиям: сформировать разницу цены в зависимости от курса валюты, подписать накладную, передать документы в бухгалтерию.
    Стадии: звонок/визит в салон, коммерческое предложение, договор, предоплата, документы в офисе, подтверждение проформы, пришёл на склад, доплата, доставка клиенту, акт подписан без претензий.
  • Рекламации - в данное направление попадают претензионные обращения после доставки.
    Стадии: сбор документов/фото, отправка на фабрику, подтверждение проформы, замена клиенту, доволен/не доволен.
Рейтинг
0 /5
5 звезд
0
4 звезды
0
3 звезды
0
2 звезды
0
1 звезда
0
Отзывы
Отзывы отсутствуют!