Поток задач
Доступно в подписке

Поток задач

Приводим в порядок работу с задачами в Битрикс24

  • Оценка
    Нет оценок
  • Установок
    156
  • Разработчик
    Лаборатория Павла Жукова
Описание
Поток задач
Приводим в порядок работу с задачами в Битрикс24








Основные функции приложения:

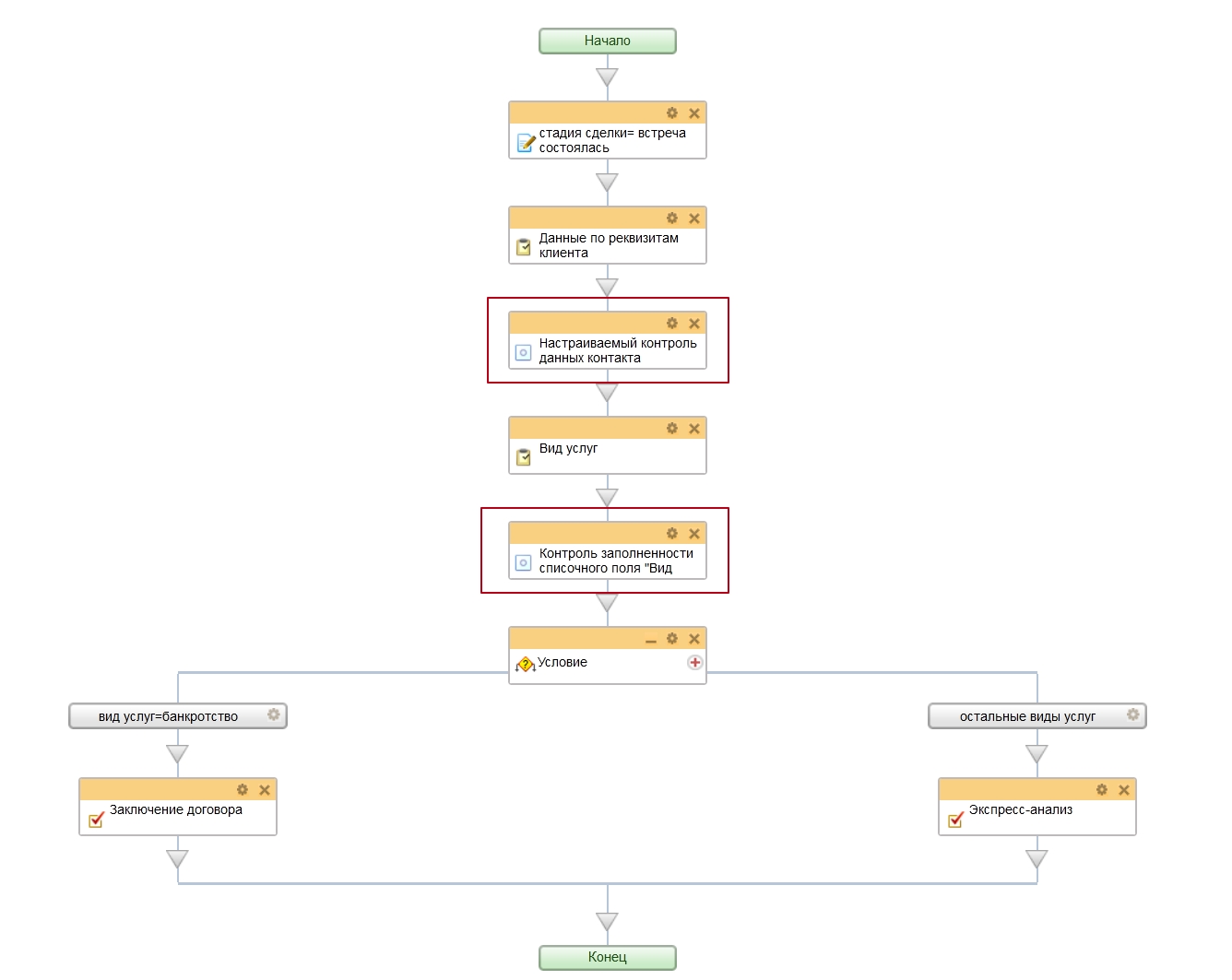
Возможность ввести в задачу результаты, которые будут сохранены прямо в поля сделки!


Позволяем маршрутизировать бизнес-процессы по результатам задач


Запрещаем закрывать задачи без ввода результатов


Изолируем зону задач для рутинных операций. Колл-центры, менеджеры и т.д.




Позволяем добавить к заданию пользователя поля для ввода конкретных результатов задачи, эти результаты сохраняем в нужные поля сделки

Например, вы агентство недвижимости, и менеджер должен узнать и сохранить «площадь квартиры». В задаче появится специальное поле, куда он должен ввести результаты.

Вы можете создать целые анкеты в рамках одной задачи.










Запрещаем закрывать задачи без ввода результатов, автоматически возобновляя задачу при попытках закрытия

Ваш менеджер записал площадь квартиры в комментарий к сделке вместо нужного поля? А еще лучше, в комментарий к задаче, который никто кроме него не найдет? Попытался закрыть задачу? Но нет – система не пропустит дальше, пока не введет данные правильно!




Сделайте мощные бизнес-процессы, которые работают в зависимости от результатов ввода данных менеджеров

Теперь вы всегда уверены, что, например, после закрытия задачи «узнать площадь квартиры» данные лежат в нужном поле в Битрикс24. Дальнейшее решение по постановке задач система сможет принять автоматически на основе собранных данных.

Вы - юристы по долгам, и нужно выбрать автоматически действия и поставить задачи менеджерам на основе скоринга клиента по введенным полям из анкеты?
БП сделает все за вас.




Создаем «Поток» задач

Задачи отображаются в изолированной зоне для менеджера для удобства работы с минимальным количеством отвлечений на интерфейс. Организуйте скрипты колл-центров, менеджеров по продажам, производственников прямо в бизнес-процессах Битрикс24!

Удобные тарифы
























Маркет2420501001000
Стоимость (месяц)0 ₽2490 ₽4900 ₽9900 ₽19 900 ₽
Количество пользователей (ответственных в задачах с активным инструментом) 520501001000
Максимум задач с активным инструментом 505001200250010 000
СВЯЖИТЕСЬ С НАМИ

TELEGRAM
@pavzhukov
ТЕЛЕФОН
+79163193828
Рейтинг
0 /5
5 звезд
0
4 звезды
0
3 звезды
0
2 звезды
0
1 звезда
0
Отзывы
Отзывы отсутствуют!

Другие приложения разработчика

Финансы Плюс - Финансовый и управленческий учет + Аналитика Подписка

Ведите учет доходов и расходов прямо в сделках Битрикс24. Анализируйте динамику всего бизнеса или конкретных сделок и контрагентов по различным показателям.

(1)
(3073)
Смена ответственного Подписка

Нужно снять все задачи, лиды, сделки... и перекинуть на другого сотрудника? Вернуть назад через определенное время? Наше приложение создано для этого!

(0)
(949)
Запуск бизнес-процессов по расписанию Подписка

Запускайте БП автоматически при наступлении нужного события

(0)
(739)
Личный кабинет Подписка

Личные кабинеты для ваших клиентов, удобный метод коммуникации, оповещения и хранения истории. Могут использоваться как автономно, так и в связке с Битрикс24.

(0)
(1227)
DaData MAX - обновление реквизитов и проверка контрагентов Подписка

Приложение позволяет заполнять и ежедневно актуализировать информацию и реквизиты своих контрагентов.

(0)
(574)
Соисполнители (Несколько ответственных) Подписка

Добавляйте сотрудников, которые могут получить доступ к редактированию сделок, не настраивая права доступа отдельно для каждого пользователя.

(0)
(465)
Бонус24 - Автоматический расчет бонусов за Продажи, Аккаунтинг, KPI и часы работы Подписка

Бонусы и KPI. Автоматический расчет для Битрикс24

(0)
(442)
Время клиента Подписка

Позволяет видеть текущее время клиента. Удобно для компаний работающих с клиентами находящимися в разных часовых поясах.

(0)
(424)
ФССП: Мониторинг исполнительных производств и контрагентов Подписка

Приложение позволяет отслеживать исполнительные производства в ФССП в сделках и проверять контрагентов

(0)
(305)
Контур+ Подписка

Приложение позволяет получать и сохранять информацию из Контур.Фокус прямо в карточке компании. Данные обновляются автоматически и могут быть использованы для различного рода автоматизации или визуального контроля.

(0)
(295)