CRM для Юристов
Доступно в подписке

CRM для Юристов

Приложение создано для Адвокатов и Юристов с юридической практикой с автоматизацией сценариев "Обработки входящих обращений в разделе лиды" и "Оказания услуг по направлениям - судебные дела, исполнительное производство, уголовные дела, юридическое сопровождение с автоматической постановкой задач на каждом этапе".

Описание

CRM для адвокатов и юристов.

Отраслевое решение рассчитано на адвоката и/или юриста. Теперь вы сможете видеть наглядно карточки всех судебных дел и карточки клиентов на сопровождении.

Отраслевое решение "CRM для адвоката и юриста" доступно на любом тарифе, но с разным функционалом, описанным ниже.

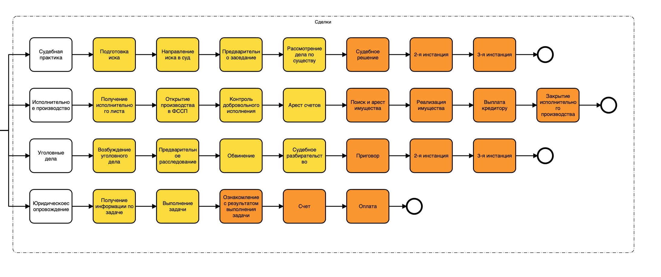
Отраслевое решение включает себя лиды и сделки: судебная практика, исполнительное производство, уголовные дела, юридическое сопровождение.

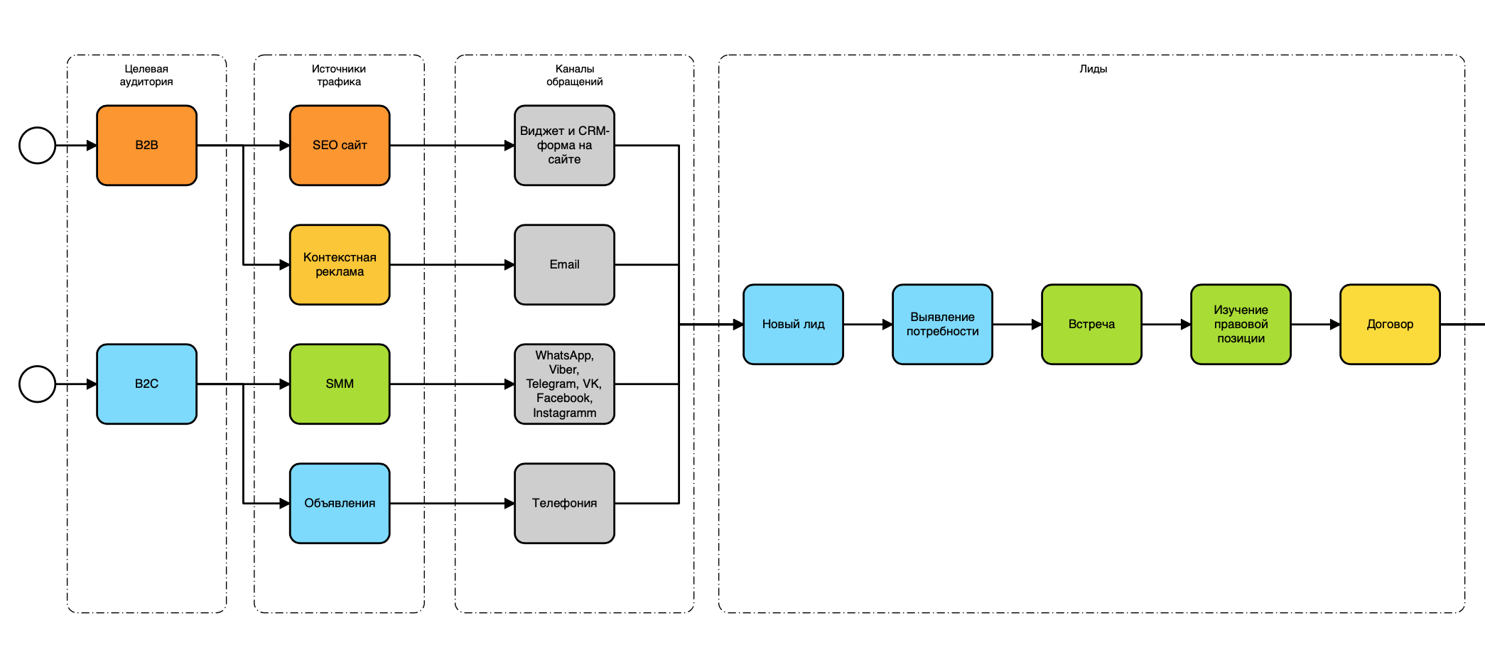
Раздел "Лиды" состоит из следующих этапов:

  • новый лид;
  • выявление потребности;
  • встреча;
  • изучение правовой позиции;
  • договор.

Раздел "Лиды" решает задачу обработки всех входящих звонков, почтовых сообщений и сообщений мессенджеров до этапа заключения договора с автоматической постановкой задач на каждом этапе обработки лида.

Направление сделки «Судебная практика» состоит из следующих этапов:

  • подготовка иска;
  • направление иска в суд;
  • предварительное заседание;
  • рассмотрение дела по существу;
  • судебное решение;
  • 2-я инстанция;
  • 3-я инстанция.

Раздел сделок "Судебная практика" решает задачу визуализации всех судебных процессов с автоматической постановкой задач по каждой стадии. Теперь ваш помощник автоматически получит задачу при перемещении дела на следующую стадию.

Направление сделки «Исполнительное производство» состоит из следующих этапов:

  • получение исполнительного листа;
  • открытие исполнительного производства в ФССП;
  • контроль добровольного исполнения;
  • арест счетов;
  • поиск и арест имущества;
  • реализация имущества;
  • выплата кредитору;
  • закрытие исполнительного производства.

Раздел сделок «Исполнительное производство» решает задачу визуализации всех исполнительных производств, находящихся в производстве на различных этапах взыскания с автоматической постановкой задач по каждой стадии.

Направление сделки «Уголовные дела» состоит из следующих этапов:

  • возбуждение уголовного дела;
  • предварительное расследование;
  • обвинение;
  • судебное разбирательство;
  • приговор;
  • 2-я инстанция;
  • 3-я инстанция.

Раздел сделок «Уголовные дела» решает задачу визуализации всех уголовных дел с автоматической постановкой задач по каждой стадии.

Направление Сделки "Юридическое сопровождение" состоит из следующих этапов:

  • Получение информации по задаче;
  • Выполнение задачи;
  • Ознакомление с результатом выполнения задачи;
  • Счет;
  • Оплата.

Раздел сделок "Судебная практика" решает задачу визуализации всех компаний на сопровождении, теперь все наглядно и понятно по каким компаниям поступили заявки на консультацию и какие заявки уже отработаны, остается выставить счет и получить гонорар.

Список полей «Сделка»:

  • наименование суда (тип - строка);
  • Ф. И. О. Судьи (тип - строка);
  • номер дела (тип - строка);
  • ссылка на дело (тип - ссылка);
  • дата окончания доверенности (тип - дата).
  • договор (тип - файл);
  • описание порядка оплаты (тип - строка);
  • сумма предоплаты (тип - деньги);
  • сумма окончательной оплаты (тип - деньги).

Негативные стадии для разделов лид и сделки:

  • перестал отвечать на звонки;
  • дорого;
  • проиграли конкуренцию;
  • конкурент/мониторит цены;
  • не наша услуга;
  • не наш регион;
  • ошибся;
  • просто смотрел услугу;
  • дубль.

Доступность функций отраслевого решения на тарифах Битрикс24:

Тариф «Компания».

- Роботы в лидах и сделках.

- 4 направления сделок: «Судебная практика», «Исполнительное производство», «Уголовные дела» и "Юридическое сопровождение".

- Настроенные туннели и роботы смены направления в сделках.

- Настроенные пользовательские поля.

- Настроенный вид карточек CRM.

- Настроенная воронка лидов.

- Доступен максимальный функционал.

Тариф «Команда».

- Роботы в лидах и сделках.

- 4 направления сделок: «Судебная практика», «Исполнительное производство», «Уголовные дела» и "Юридическое сопровождение".

- Настроенные туннели и роботы смены направления в сделках.

- Настроенные пользовательские поля.

- Настроенный вид карточек CRM.

- Настроенная воронка лидов.

Тариф «CRM+».

- Роботы в лидах и сделках.

- 4 направления сделок: «Судебная практика», «Исполнительное производство», «Уголовные дела» и "Юридическое сопровождение".

- Настроенные туннели и роботы смены направления в сделках.

- Настроенные пользовательские поля.

- Настроенный вид карточек CRM.

- Настроенная воронка лидов.

Тариф "Старт+".

- Роботы в лидах и сделках.

- 2 направления сделок: «Судебная практика» и «Уголовные дела».

- Настроенные пользовательские поля.

- Настроенный вид карточек CRM.

- Настроенная воронка лидов.

Тарифы "Задачи+" и "Бесплатный".

- Роботы в лидах и сделках.

- 1 направление сделок: «Судебная практика».

- Настроенные пользовательские поля.

- Настроенный вид карточек CRM.

- Настроенная воронка лидов.

Настраиваемые каналы обращений, которые доступны на всех вышеуказанных тарифах:

  • электронная почта;
  • телефония;
  • открытые линии (WhatsApp, Viber, Telegram, VK, Facebook*, Instagram*);
  • виджет на сайте;
  • CRM-форма.

За последние 3 года «Карпов и Партнеры» провели более 100 интеграций.

С нашими видеоуроками, кейсами, сертификатами, рекомендациями вы можете ознакомиться на сайте - https://karpovpartners.ru

*Деятельность Meta Platforms Inc. (Facebook, Instagram) запрещена на территории Российской Федерации

Рейтинг
0 /5
5 звезд
0
4 звезды
0
3 звезды
0
2 звезды
0
1 звезда
0
Отзывы
Отзывы отсутствуют!

Другие приложения разработчика

Строительная CRM Управление проектами и продажами Подписка

Отраслевое решение создано для проектировщиков, строителей, инженерных компаний выполняющих работы по проектированию, строительству и монтажу оборудования с автоматизацией сценариев «Обработки первичных обращений» в разделе «Лиды» и сценариев работы по сделкам «Проектирование дома» и «Строительство дома» с автоматической постановкой роботов задач и роботов контроля на каждом этапе процесса проектирования и строительства.

(0)
(855)
CRM для Типографии Подписка

Первая на рынке готовая CRM для типографии от компании Карпов и Партнеры. Автоматизируйте работу отдела продаж, взаимодействуйте с подрядчиками и рассчитывайте стоимость заказа прямо в CRM.

(0)
(568)
CRM для банкротства Подписка

Отраслевое решение создано для юридических компаний, специализирующихся на делах о банкротстве физических и юридических лиц с автоматизацией сценариев «Обработки первичных обращений» в разделе «Лиды» и сценариев работы по сделкам «Банкротство Физ. лиц» и «Банкротство Юр. лиц» с автоматической постановкой роботов задач на каждом этапе процесса Банкротства.

(0)
(462)
CRM для Недвижимости Подписка

Отраслевое решение создано для агентств недвижимости и предпринимателей, занимающихся арендой и продажей недвижимости. Представлена автоматизация сценариев «Обработки первичных обращений» в разделе «Лиды» и сценариев работы по сделкам «Покупка», «Продажа»,«Поиск арендатора», «Поиск аренды» с автоматической постановкой задач на каждом этапе.

(0)
(294)
CRM для логистики Подписка

Отраслевое решение создано для транспортных компаний и частных перевозчиков с автоматизацией сценариев «Обработки первичных обращений в разделе «Лиды» и сценариев работы по сделкам «Новый клиент» и «Постоянный клиент» с автоматической постановкой задач на каждом этапе.

(0)
(510)
CRM для строительной компании застройщика Подписка

Отраслевое решение создано для строительной компании застройщика с автоматизацией сценариев обработки первичных обращений в разделе лиды и сценариев работы по сделкам «Продажа» и «Продажа с ипотекой» с автоматической постановкой роботов задач и роботов контроля на каждом этапе процесса продажи объектов недвижимости.

(0)
(216)
Медицинская CRM для стоматологии Подписка

Отраслевое решение создано для стоматологических кабинетов с автоматизацией сценариев обработки первичных обращений в разделе лиды и сценариев работы по сделкам «Новый клиент» и «Плановый осмотр» с автоматической постановкой роботов задач на каждом этапе процесса сделки.

(0)
(195)
CRM Кухни Подписка

Отраслевое решение рассчитано для организации процесса продажи мебельных изделий. С автоматизацией сценариев «Обработки первичных обращений» в разделе «Лиды» и сценариев работы по сделкам «Продажи», «Рекламация» и «Прогрев» с автоматической постановкой роботов задач на каждом этапе работы с сделкой.

(0)
(130)