Электронное согласование документов
Доступно в подписке

Электронное согласование документов

Электронное согласование внутренних и внешних документов

  • Оценка
    Нет оценок
  • Установок
    1719
  • Разработчик
Описание
"Согласование документов" - это приложение для Битрикс24, которое предназначено для согласования документов, хранящихся на Битрикс24.Диск или публикуемых через "живую ленту".


Описание приложения.

Приложение поддерживает два типа согласования:
 
  1. Внутренне согласование.
Модуль предназначен для наложения факсимиле с резолюцией на внутренние документы компании с помощью бизнес-процессов Битрикс24.
Приложение поддерживает файлы в графическом формате, PDF и DOCX.

На один документ можно наложить несколько резолюций.

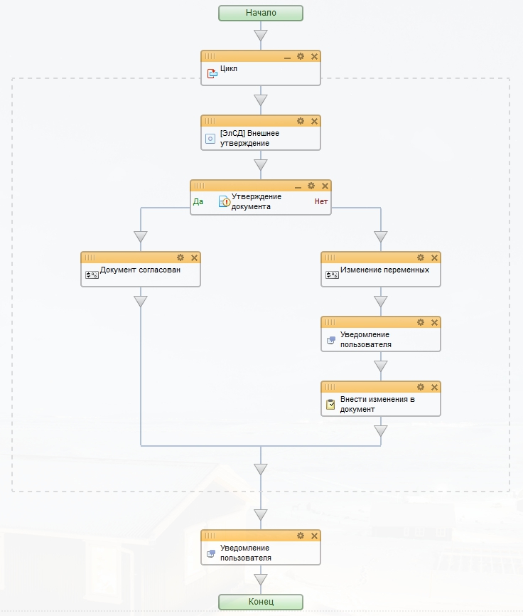
  2. Внешнее согласование.

Модуль предназначен для согласование документов с внешними пользователями с помощью бизнес-процессов. Вы можете в автоматическом режиме формировать письмо и отправлять документ на согласование внешним пользователям. Согласование происходит через специальную форму.



Внимание! Данный функционал уже включен в наше приложение "Конструктор документов".
Рейтинг
0 /5
5 звезд
0
4 звезды
0
3 звезды
0
2 звезды
0
1 звезда
0
Отзывы
Отзывы отсутствуют!

Другие приложения разработчика

Конструктор документов Популярное Подписка

Конструктор документов - универсальное решение для создания типовых документов в формате PDF, DOCX и HTML по шаблону. Отправка документов по электронной почте.

(0)
(12533)
Конструктор отчетов Популярное Подписка

Создание отчетов произвольной структуры и выгрузка их в Excel

(0)
(4358)
Смарт-отчеты Подписка

Создание отчетов произвольной структуры на основании смарт-процессов и выгрузка их в Excel

(0)
(1075)
График платежей Подписка

Приложение предназначено для фиксирования и отслеживания периодов оплаты.

(0)
(649)
Отчеты по задачам Подписка

Универсальный конструктор отчетов по задачам. Выгрузка отчета в MS Excel.

(0)
(499)
Интеграция с Звонобот Подписка

Запрограммируйте автоматический звонок при смене статуса CRM и установите новый статус после зконка.

(0)
(497)
Отчеты по универсальным спискам Подписка

Конструктор отчетов по универсальным спискам. Выгрузка отчета в MS Excel.

(0)
(330)
Отчеты по счетам Подписка

Универсальный конструктор отчетов по счетам. Выгрузка отчета в MS Excel.

(0)
(229)
МойСклад-Клиент Бесплатно

МойСклад-Клиент: двухсторонняя синхронизация данных с Битрикс24.

(0)
(63)
Почтальон Печкин Подписка

Приложение предназначено для отслеживание почтовых отправлений внутренних и международных.

(0)
(355)